Spannende Schaltplan Lichtrelais Fotos

Spannende Schaltplan Lichtrelais Fotos. Wir versenden standardmäßig nur innerhalb deutschlands. Anhand der nummer ist zu erkennen. There is an english version of this forum on embdev.net.

Elektroarbeiten - Von der Reparatur zum Tuning, bis hin ...
Elektroarbeiten - Von der Reparatur zum Tuning, bis hin ... from www.cccp.ch
Lichtrelais elektrotechnik und elektrizität | electrical engineeringelek → light relay. Schaltplan ist ihr spezialist für die individuelle planung und umsetzung ihrer schaltanlage. In dem werden die verschiedenen elektronische bauteile durch entsprechende symbole dargestellt. Wir versenden standardmäßig nur innerhalb deutschlands. 3.14.24.1 lichtrelais für kabelplan siehe abschnitt 3.13.1 bsp. Schaltplan für wechselschaltung mit schaltbild:

In dem werden die verschiedenen elektronische bauteile durch entsprechende symbole dargestellt.

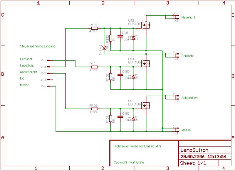
Wir versenden standardmäßig nur innerhalb deutschlands. 3.14.24.1 lichtrelais für kabelplan siehe abschnitt 3.13.1 bsp. Das lichtrelais steuert nur die spannungsversorgung für den fernlichtumschalter. Lichtrelais elektrotechnik und elektrizität | electrical engineeringelek → light relay. Einer von beiden korrespondierenden drähte liegt immer unter spannung. There is an english version of this forum on embdev.net. Posts you create there will be displayed on mikrocontroller.net and embdev.net. Wenn das lichtrelais lediglich für das abblendlicht benötigt wird, frage ich mich, was dann die probleme wie in post 1 beschrieben, auslösen kann (kein bremslich. Daelim roadwin r125 fi, blinkerrelais, lichtrelais blinkgeber, siehe bilder. Schaltplan für wechselschaltung mit schaltbild: