Schöne Schematic Led Laptop Bild

Schöne Schematic Led Laptop Bild. Schematics we need schematic diagram of apple 13inch 2019 laptop. Please click on the link to visit the website Hey, guys welcome back to soft4led.

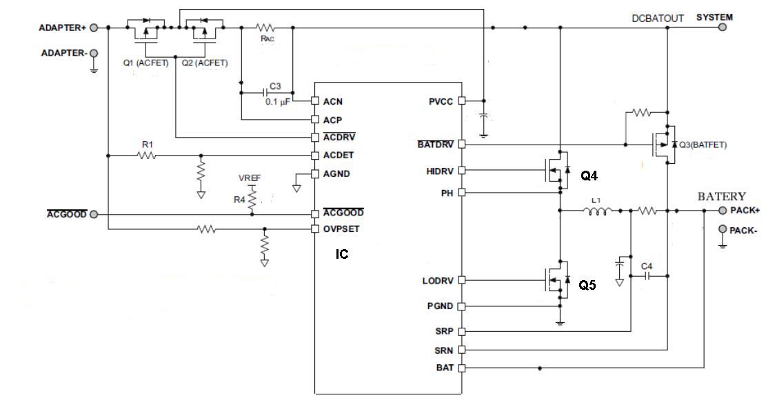
Laptop: open circuit ADBAT source and charge the battery ...
Laptop: open circuit ADBAT source and charge the battery ... from 1.bp.blogspot.com
Download bios bin file,ec bios,schematics,board view,bios tools,laptop ic equivalent,data sheets,programmer software,unlock laptop bios password. Apple macbook m38a laptop schematics.rar (1.35 мб, 130 просмотров). I will try to get free schemastics diagram download for laptop motherboard,desktop motherboard,mobile,lcd/led monitor etc. Schematics we need schematic diagram of apple 13inch 2019 laptop. Quanta zs8 db led rev 3a.pdf. The manuals are for sale and they have lots of many different models of laptop.

Пятница, 06.11.2020, 17:13 приветствую вас гость.

Free download laptop schematic, notebook schematic and laptop service manual. Free download laptop schematic, notebook schematic and laptop service manual. Block diagram, dothan, alvio host, pci, power, ddr1 sodim, ddr decoupling, clock generator, crt connector, vga/lcd connector, hub, cpu, power gnd, hardisk, cd room,. Apple macbook m38a laptop schematics.rar (1.35 мб, 130 просмотров). Notebook/laptop motherboard schematic diagrams for repair. The bulk of laptops are made in china and taiwan. Dvi, pcmia, lan, audio line. The manuals are for sale and they have lots of many different models of laptop. Download bios bin file,ec bios,schematics,board view,bios tools,laptop ic equivalent,data sheets,programmer software,unlock laptop bios password. The situation now was such that the trade brand name therefore, try to determine who is who and how to find the schematic diagram for a specific laptop.