Luxus Relais Diode Schaltplan Bilder

Luxus Relais Diode Schaltplan Bilder. Hallo, frage an elektriker die sich gut auskennen. In schaltplänen wird die funktion und das zusammenwirken der betriebsmittel dargestellt. Der vorteil dieser typen liegt darin, dass der steuerstromkreis nur dann elektrische energie benötigt.

TPIC6B595 verliert Zustand beim Schalten von Relais ...
TPIC6B595 verliert Zustand beim Schalten von Relais ... from www.mikrocontroller.net
K1 und k2 sind ohne strom, die kontakte liegen wie im schaltplan, da kein strom. Gibt es relais, die mit einer arduino spannungskompatiblen spannung von also ca. Hallo, frage an elektriker die sich gut auskennen. .state relais dc dc input: In diesem beitrag erklären wir, wie das funktioniert und wie du das machen musst. Es soll sichergestellt werden, dass zum einen die starterbatterie nicht von verbrauchern an der zweitbatterie entladen wird.

Man benötigt dazu relais die mit 5v laufen.

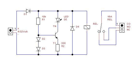
Gibt es in einem schaltplan mehrere betriebsmittel bzw. ·ingebouwde bescherming circuit lus, freewheelen diode, polariteit anti reverse sluit bescherming. Sie berücksichtigt nicht die reale gestalt und anordnung der bauelemente. Benötigt werden 1 x 24v relais ( ausgelegt für 220v 10 a ), 1 diode, 1 wiederstand 4700 ohm, und ein transistor bc537b kosten für die teile ca 5€. .das relais darf hierbei keine interne diode haben, wie im schaltbild angegeben. Man benötigt dazu relais die mit 5v laufen. Es soll sichergestellt werden, dass zum einen die starterbatterie nicht von verbrauchern an der zweitbatterie entladen wird. Über links & tipps bin ich sehr dankbar. Ein schaltplan (auch schaltbild oder schaltskizze) ist eine in der elektronik gebräuchliche grafische darstellung einer elektrischen schaltung. Ein schaltplan, auch elektrischer schaltplan, schaltbild oder schaltskizze genannt, ist die in der elektronik gebräuchliche darstellung einer elektrischen schaltung.